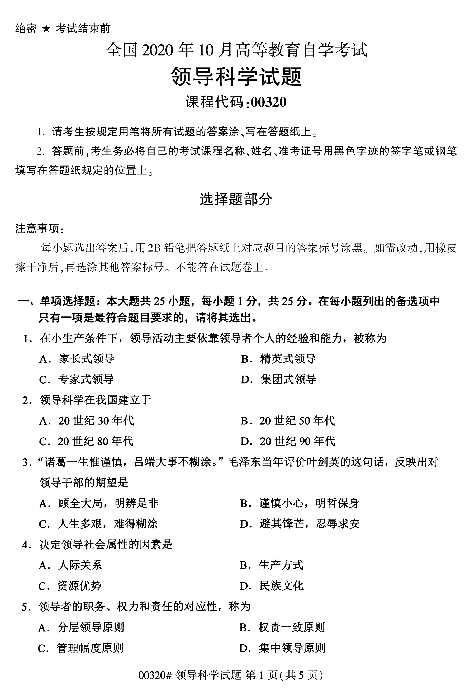
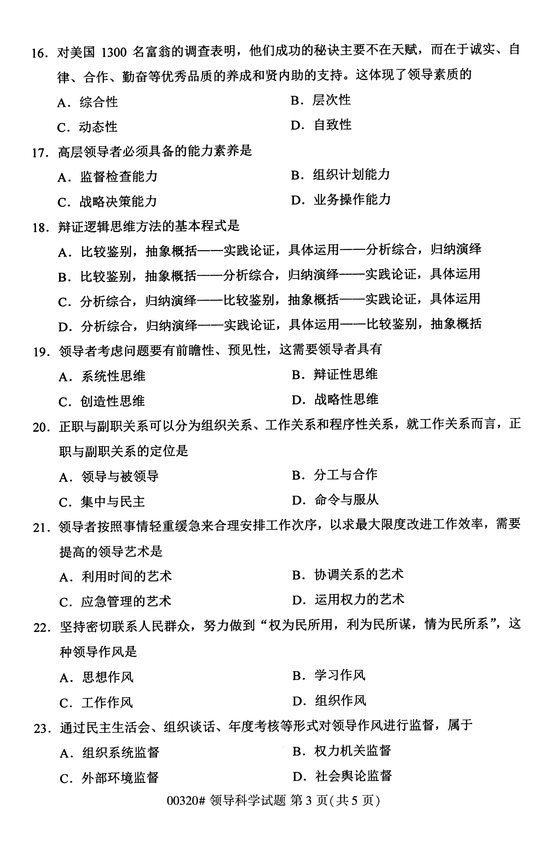
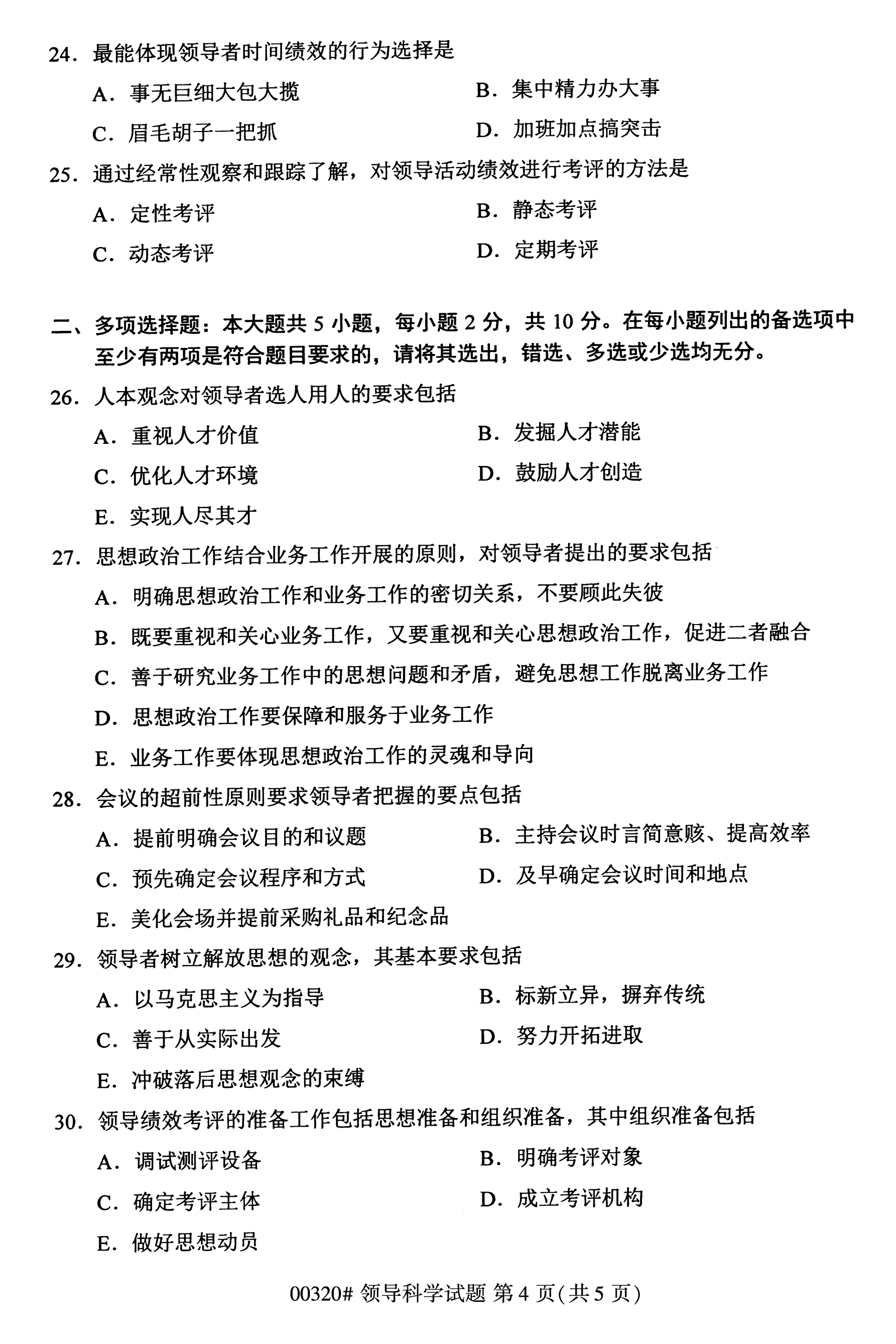
海南2020年10月高等教育自学考试领导科学00320真题
发布日期:2021-04-17 00:00:00 编辑整理:海南自考网
【字体:大 中 小】
【自考招生老师微信】
立即购买
《自考视频课程》名师讲解,轻松易懂,助您轻松上岸!低至199元/科!
本文标签:海南自考 管理类 海南2020年10月高等教育自学考试领导科学00320真题
转载请注明:文章转载自(http://www.hainanzikao.net)
《海南自考网》免责声明
1、由于各方面情况的调整与变化,本网提供的考试信息仅供参考,考试信息以省考试局发布的信息为准。
2、本网信息来源为其他媒体的稿件转载,免费转载出于非商业性学习目的,版权归原作者所有,如有内容与版权问题等请与本站联系。联系邮箱:812379481@qq.com。













